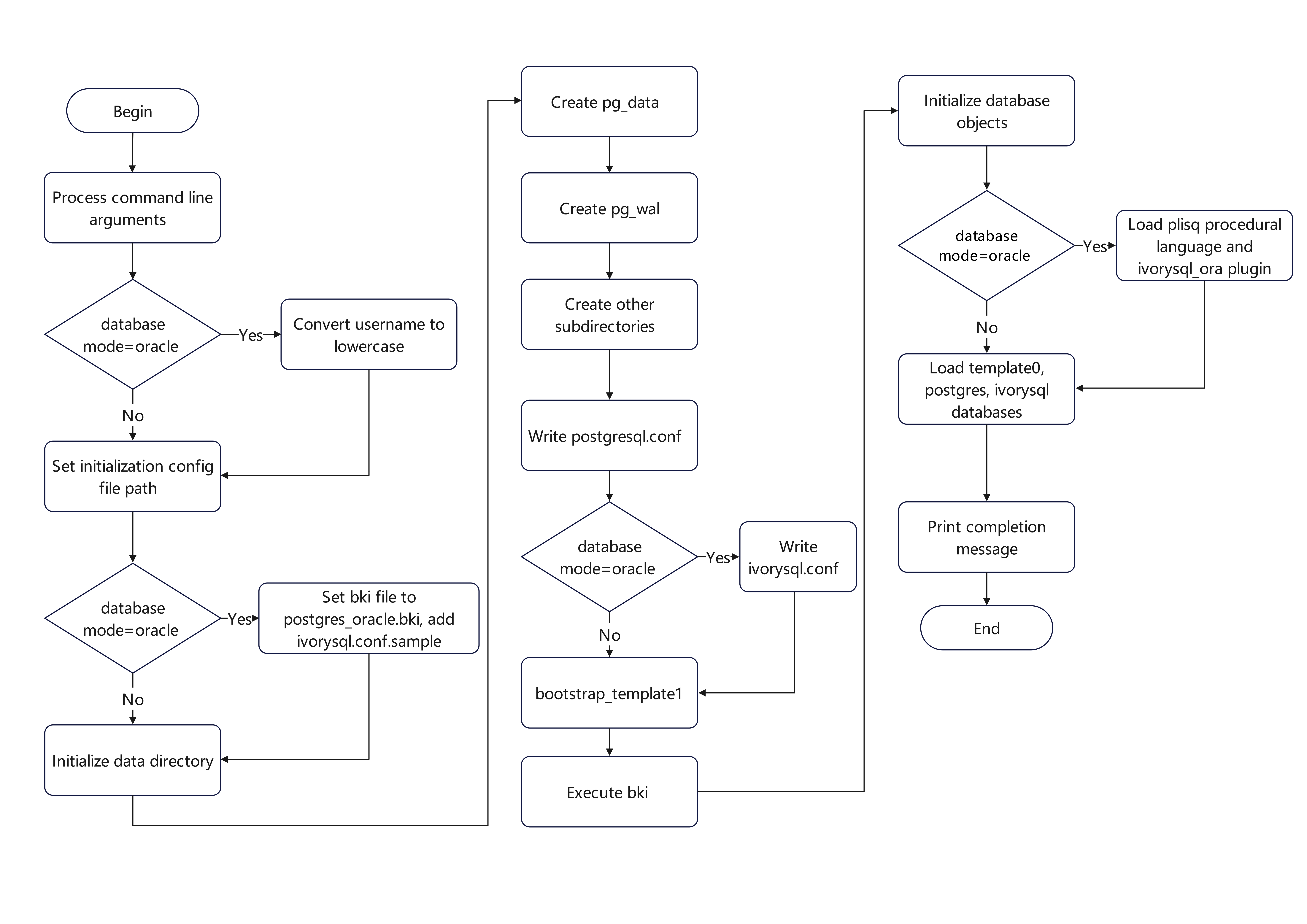
initdb过程

IvorySQL 在初始化过程中支持两种数据库模式:

  • PG 模式:保持与原生 PostgreSQL 的兼容性

  • Oracle 模式(默认):提供 Oracle 语法兼容及增强功能

用户可通过 initdb 命令参数指定初始化模式,实现不同场景下的兼容性需求。

1. 参数解析处理

initdb在开始阶段会解析输入的命令行参数。

参数

功能描述

可选值

默认值

-m

指定数据库模式

oracle/pg

oracle

-C

设置 Oracle 兼容的大小写转换模式

interchange/normal/lowercase

interchange

参数解析流程:

1.继承 PostgreSQL 原有参数处理机制

2.新增模式选择参数 -m 的解析逻辑

3.增加大小写转换参数 -C 的处理模块

2. 文件路径初始化

执行 setup_data_file_paths() 函数完成关键文件路径配置:

	if (DB_PG == database_mode)
		set_input(&bki_file, "postgres.bki");
	else
		set_input(&bki_file, "postgres_oracle.bki");

路径检查机制:

1.验证 BKI 文件的存在性(postgres_oracle.bki / postgres.bki)

2.确认配置文件模板的可用性

3.建立与数据库模式对应的系统目录结构

3. 数据目录初始化流程

通过 initialize_data_directory() 函数完成核心初始化操作:

3.1. 目录结构创建

调用 create_data_directory() 创建主数据目录(PGDATA)。

通过 create_xlog_or_symlink() 建立 WAL 日志目录。

循环创建 base, global 等标准子目录。

3.2. 配置文件初始化

调用set_null_conf()创建空的postgresql.conf。

Oracle 模式下额外创建 ivorysql.conf 配置文件。

调用setup_config()将配置信息写入postgresql.conf。在写入配置时,如果是oracle模式,则会额外向ivorysql.conf中写入配置信息。

3.3. 模板数据库引导

执行 bootstrap_template1() 加载对应模式的 BKI 文件初始化template1模板数据库,

IvorySQL会额外设置template1模板数据库的数据库模式(oracle/pg)和大小写转换模式以。

load_plisql():安装兼容 Oracle PL/SQL 的 PL/iSQL 过程语言

load_ivorysql_ora():加载核心Oracle兼容层扩展

make_ivorysql():创建默认的 ivorysql 数据库

3.4. Oracle兼容用户名处理

当数据库模式是oracle时,会对用户名进行强制小写转换

提示

在 PostgreSQL 中,"bki" 是 "Bootstrap Kit" 的简写。Bootstrap Kit 是 PostgreSQL 内部用于引导(bootstrap)数据库系统的一组工具和文件集合。

Bootstrap Kit 主要用于初始化 PostgreSQL 数据库系统的基础结构,包括系统目录(system catalog)、系统表(system table)以及其他必要的系统对象。这些系统目录和表存储了 PostgreSQL 数据库系统的元数据信息,如数据库对象、表结构、索引信息等。

genbki.pl 处理系统表文件如pg_class.h,pg_namespace.h,pg_proc.h等,并生成postgres.bki供initdb加载,主要是加载初始化数据,如创建系统表,系统函数和预定义类型等。

在initdb前的编译阶段,会通过genbki.pl生成postgres.bki 和 postgres_ora.bki,postgres.bki保持PG原样,postgres_ora.bki在pg的基础上增加oracle 兼容的系统对象。

p20